,美国创新药50年。国产创新药“10年当50年用”,2015-2024年,本土企业活跃创新药管线个,首次超越美国登顶全球;FIC(全球首创)药物从2015年的9个增至2024年的120个,占比突破30%,且近年中国在研发管线%的高速增长,增速远超全球平均水平。
今年以来,我国创新药发展亮点频频:上半年,近40种1类创新药获批上市,数量接近去年全年的48种;前5个月,创新药海外授权交易总金额已达455亿美元,其中三生制药及其关联公司刷新了国产创新药出海首付款纪录。
创新药,本质上即原研药,是一个相对于仿制药的概念,指的是从机理开始源头研发,具有自主知识产权,具备完整充分的安全性有效性数据作为上市依据,首次获准上市的药物。按照药物研发的常规流程,一款药物从确定靶点到最后审批上市的整个研发周期通常耗时十数年的时间。

新药上市要经历化合物的发现和研究、kaiyun网页登录入口 开云在线临床前研究、临床研究和上市后研究几个研究阶段,其中关键的审核流程包括临床研究申请和审核、新药注册申请和审核。
创新药是要在境内外均未上市。根据国家药监局规定,将治疗用生物制品(生物药)分为创新型生物制品、改良型生物制品和境内或境外已上市物制品。根据这两个文件以及当前国内创新药行业发展现状,可将1类、2类化学药和治疗用生物制品归为创新药。
首创新药(first in class, FIC,国内称为原研药):境内外首个获准上市,是首个针对某一新靶点、机制或疾病途径的药物,开创了一类新的疗法或生物靶点。研发难度大、时间长、风险高,但一旦成功,往往能垄断市场,如诺和诺德的减肥药司美格鲁肽。原研药一般有20年的专利保护期,它的关键特点,就在于“首次获得专利保护”。
仿创新药则是在首创新药的基础上进行再创新,开发出和首创新药效果相当的新药,一般在药物结构上和首创新药存在根本差异,本质上是两种药,因此不需要等待首创新药专利期结束、也不需要获得首创企业的授权。
仿创新药(Me-too/better,国内称为改良型新药):是在首创新药的基础上进行再创新。其中,Me-too药物创新性低,属于首创新药的类似物,通常靶向相同的生物通路和疾病机理,但在结构等上稍有不同;Me-better药物在现有药物的基础上实现了一定改进,但并未达到“同类最佳”水准。
Best-in-class(BIC,最优模仿):指在FIC药物基础上实现了临床疗效、安全性或给药便利性的改进,尽管其靶点与FIC相同,但通过结构改造、优化剂型、增强疗效或减少副作用等手段提升药物表现
小分子化学药物:为化学药,分子量较小,分子量1000Da(道尔顿,原子质量单位)且化学结构可以精确描述,如抗生素、降压药、抗癌药物等。具有分子量小、可穿透细胞膜、不涉及免疫原性、成分单一、机理明确稳定、可口服、易吸收、工艺成熟、易于储存和运输等优点。小分子药物的数量可占总量的98%。
大分子生物制品:为生物药,分子量>5000道尔顿以上,利用生物技术生产,通常由生物体或细胞表达和合成。包括蛋白质、抗体、肽类等,如重组蛋白、单克隆抗体和细胞因子等。多用于治疗肿瘤、艾滋病、心脑血管病、肝炎等重大疾病。其特定是制备工艺复杂,售价较高,大多数不能口服,需要静脉注射,而且存储和运输条件苛刻。抗体药物是新一代主流的“王牌”生物药。
基因治疗药物:利用基因工程技术修复、替换或调节患者体内基因表达,如CRISPR/Cas9基因编辑技术和寡核苷酸治疗等
中药创新药:处方未在国家药品标准、药品注册标准及国家中医药主管部门发布的《古代经典名方目录》中收载,具有临床价值,且未在境外上市的中药新处方制剂。
化学药创新药:境内外均未上市的含有新的结构明确的、具有药理作用的化合物,且具有临床价值的药品。
创新药研发是场“九死一生”的豪赌,有超过90%的失败比例,双十定律则指Ten-Year、Ten-Billion-Dollar Rule,即:开发一款创新药平均需要10年时间和10亿美元投入。
药物开发项目从I期临床到获得美国FDA批准上市,成功率平均为7.9%,Evaluate Pharma做过的一项统计显示,肿瘤药研发成本高达26亿美元,周期长达13年。像百济神州的泽布替尼,研发历时8年,耗资超过15亿元。虽然已经比欧美低很多了,却也是一个普通药企无法承担的数字。

完成3个阶段的临床试验后,药品持有人需将临床试验数据、生产工艺、质量控制等资料进行系统整理,向药监机构提交NDA (New drug lication,新药申请)或 BL(Biologic license Application,生物制品许可申请,适用于生物药)。申请获得药监部门批准,药物才能正式上市销售。
原研药上市并非终点,药物警戒工作随即展开,通过 IV 期临床试验,持续监测药物的疗效和不良反应,及时发现罕见副作用,为患者用药安全保驾护航,发现问题可能需要修订说明书,甚至被终止上市。上市后还有超过3亿美元的投入。
非甾体抗炎药罗非昔布(万络)上市后第5年(2004年)因其显著增加心血管事件风险全球撤市,导致默克当年销售额损失约26亿美元,总损失(含诉讼、市值下跌等)累计超过350亿美元。
2015-2024年期间,首次在中国获批上市的创新药中,中国企业研发产品的比例逐渐增加。2015年,国产药物占比仅有不到10%,2024年国产药品获批39个,占比增至42%。
2016年-2024年间,中国生物医药企业(A+H股)研发费用从192亿元增至1190亿元(复合增长近30%),生物医学相关论文产出居世界第二,仅次于美国;最新统计,中国企业在海外首付款超过50万美元的创新药投权交易中,占比已提升至约25%。同时,“下一代创新药”技术(细胞/基因疗法、ADC、双/多特异性抗体等)在国内药企研发布局中快速升温:2021年这一类创新药在国内研制管线%;在潜在首创产品中占比更高达62%。

另外,近年来我国创新药销售额占比最多的是抗肿瘤药和免疫机能调节药,占比超过 60%(占比为 64.4%),其次是消化道及代谢药(占比为 12.2%)。抗肿瘤药一直是新药研发的热点。新药上市后可以给原研药企在专利保护期带来巨大的收益,在专利期后由于抗肿瘤类新药有明显的技术壁垒和较高的仿制成本,仿制药企业对于此类药物会有更慎重的考虑。
创新药产业链上游为原材料及设备供应,包括原料药、医药中间体、药用辅材、医用包材、制药设备等。
中游为创新药研发与生产,是产业链的核心环节,按药品形态,创新药可分为小分子创新药、大分子创新药、细胞治疗创新药、基因治疗创新药、活体微生物创新药等,按注册方式可分为化学药创新药、生物制品创新药、中药创新药等。

本轮创新药上涨行情主要由产业链中游的创新药研发生产企业(即创新药企)主导,其股价涨幅显著领跑全产业链,而上游(医药外包)和下游流通环节则呈现滞后跟进或结构性上涨特征。

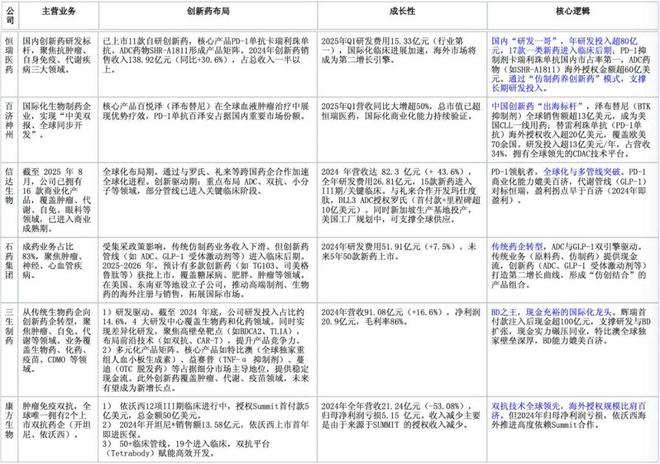
今年以来北向资金流入的第三大板块为创新药。买入最多的创新药港股包括信达生物、石药集团、康方生物和三生制药,上述标的今年以来累计涨幅134%~475%,合计流入的北向资金 142亿港元。

恒生创新药ETF(159316,联接基金A/C:024328/024329)跟踪的恒生港股通创新药指数修订近日正式生效,明确剔除医药外包公司,聚焦创新药企,能够更好地反映本轮中国创新药产业趋势。

本轮创新药行情的重要驱动因素之一,来自创新药企自主专利批量出海交易实现的收益,医药外包企业并不是其中的主要受益方。在中国创新药资产价值重估带动行情迅猛发展之下,不少投资者都在寻找更加纯粹、能够聚焦创新药企业的指数工具,便捷布局细分赛道。
恒生港股通创新药指数日前宣布修订编制方案,明确别医药外包公司,相关修订于8月11日实施生效,恒生港股通创新药指数也成为目前ETF跟踪的指数中首批“纯度”达100%的创新药指数,完全聚焦以对外专利授权为主要商业模式的创新药企业,从而更好反映本轮创新药产业发展趋势。

根据剔除医药外包企业后的指数成份股进行回测,2023年指数发布日以来、2024年、2025年初至今,指数业绩表现均更好,且具有更高的夏普比率。

目前,恒生创新药ETF(159316)是市场上唯一跟踪恒生港股通创新药指数的产品,最新规模超12亿元,较一月前实现翻倍,或许也在一定程度上反映了投资者对这类纯粹投资工具的需求。
过去十年,中国创新药跑出了“加速度”,正在迎来产业价值重估与资本市场的双轮驱动。随着出海授权、专利交易与指数修订逐步释放红利,创新药已成为A股与港股最受关注的核心赛道之一。未来十年,中国药企需要在基础科研、国际合规与临床转化等方面持续发力,才能真正从“数量领先”走向“质量引领”。